Succinate Regulates Endothelial Mitochondrial Function and Barrier Integrity
Abstract
1. Introduction
2. Materials and Methods
2.1. Cell Culture
2.2. Electric Impedance Cell–Substrate Sensing (ECIS)
2.3. Immunofluorescence
2.4. In Vitro Permeability Assay
2.5. MTS Assay
2.6. Cellular ROS Measurement
2.7. Mitochondrial Superoxide Measurement
2.8. Mitochondrial Membrane Potential Measurement
2.9. Mito-Stress Test
2.10. Caspase 3/7 Assay
2.11. Western Blotting
2.12. Real-Time PCR
2.13. Radioimmunoassay
2.14. Spheroid Sprouting Assay
2.15. Annexin V/Propidium Iodide Staining
2.16. Statistical Analysis
3. Results
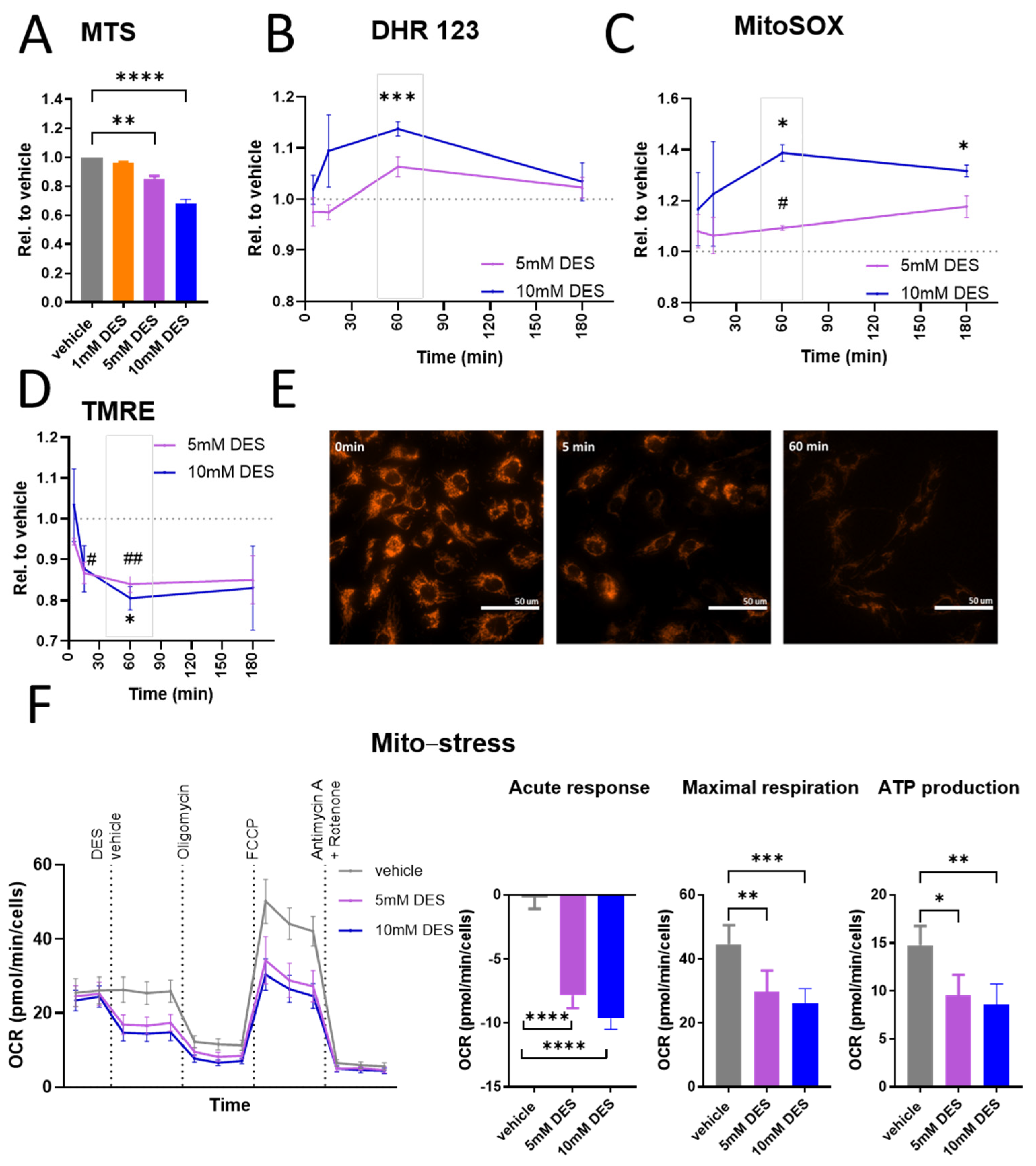
3.1. Mitochondrial Function of HUVECs Is Altered in Response to Treatment with DES
3.2. DES Does Not Induce Apoptosis in HUVECs
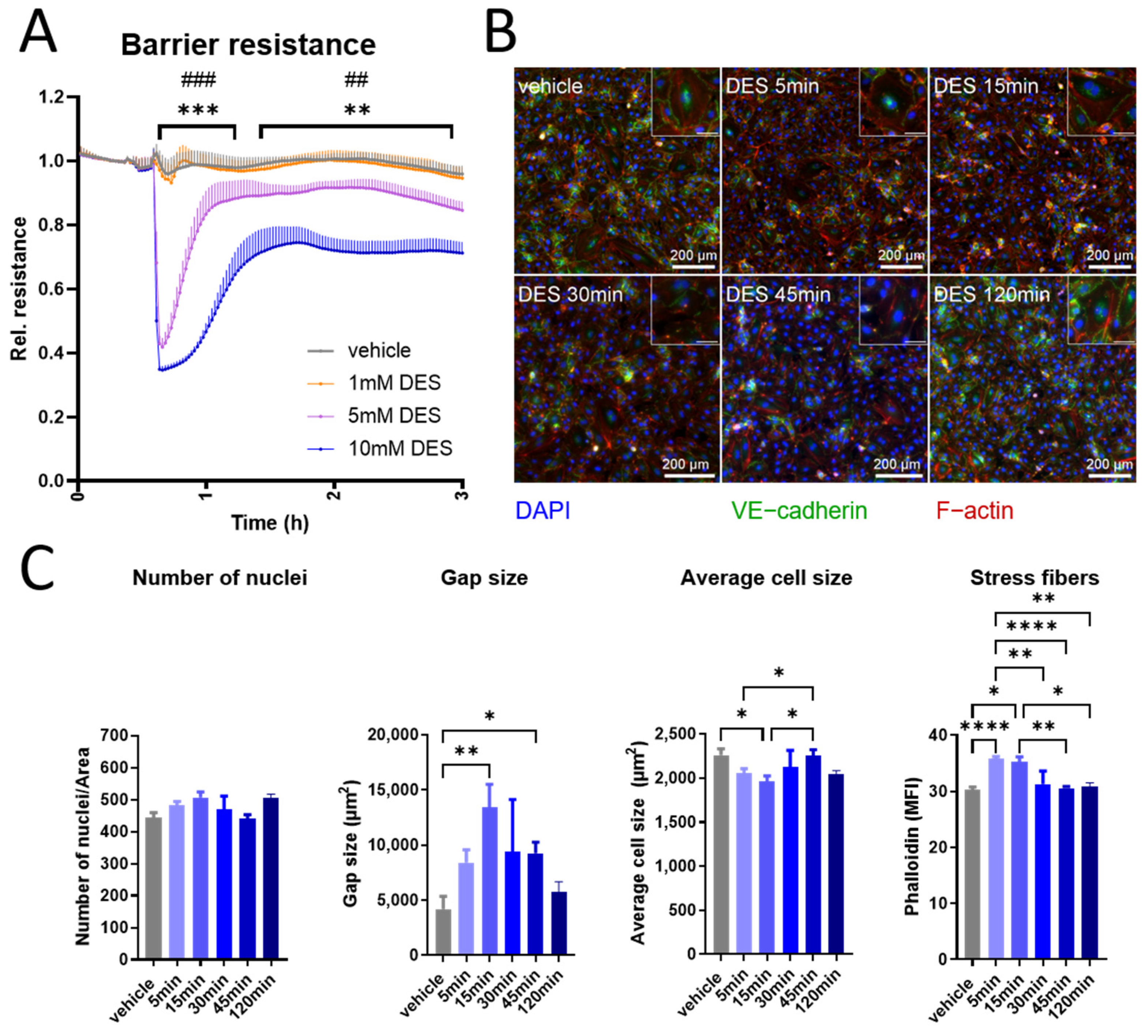
3.3. DES Induces an Acute Disruption in HUVECs Barrier
3.4. Gradual Restoration of HUVECs Barrier and Sprouting During Overnight Stimulation with DES
3.5. COX-2/PGE2/EP4 Signalling Axis Plays a Role in the Recovery of HUVECs Barrier
3.6. Ascorbic Acid Prevents the Acute Barrier Permeability Induced by DES in HUVECs
4. Discussion
Supplementary Materials
Author Contributions
Funding
Institutional Review Board Statement
Informed Consent Statement
Data Availability Statement
Acknowledgments
Conflicts of Interest
References
- Deanfield, J.E.; Halcox, J.P.; Rabelink, T.J. Endothelial Function and Dysfunction. Circulation 2007, 115, 1285–1295. [Google Scholar] [CrossRef] [PubMed]
- Félétou, M. The Endothelium, Part I: Multiple Functions of the Endothelial Cells—Focus on Endothelium-Derived Vasoactive Mediators. Colloq. Ser. Integr. Syst. Physiol. Mol. Funct. 2011, 3, 1–306. [Google Scholar] [CrossRef]
- Amedei, A.; Morbidelli, L. Circulating Metabolites Originating from Gut Microbiota Control Endothelial Cell Function. Molecules 2019, 24, 3992. [Google Scholar] [CrossRef] [PubMed]
- Yang, K.; Fan, M.; Wang, X.; Xu, J.; Wang, Y.; Gill, P.S.; Ha, T.; Liu, L.; Hall, J.V.; Williams, D.L.; et al. Lactate Induces Vascular Permeability via Disruption of VE-Cadherin in Endothelial Cells during Sepsis. Sci. Adv. 2022, 8, 8965. [Google Scholar] [CrossRef]
- Pircher, A.; Treps, L.; Bodrug, N.; Carmeliet, P. Endothelial Cell Metabolism: A Novel Player in Atherosclerosis? Basic Principles and Therapeutic Opportunities. Atherosclerosis 2016, 253, 247–257. [Google Scholar] [CrossRef]
- Andrade, J.; Shi, C.; Costa, A.S.H.; Choi, J.; Kim, J.; Doddaballapur, A.; Sugino, T.; Ong, Y.T.; Castro, M.; Zimmermann, B.; et al. Control of Endothelial Quiescence by FOXO-Regulated Metabolites. Nat. Cell Biol. 2021, 23, 413–423. [Google Scholar] [CrossRef]
- De Bock, K.; Georgiadou, M.; Schoors, S.; Kuchnio, A.; Wong, B.W.; Cantelmo, A.R.; Quaegebeur, A.; Ghesquière, B.; Cauwenberghs, S.; Eelen, G.; et al. Role of PFKFB3-Driven Glycolysis in Vessel Sprouting. Cell 2013, 154, 651–663. [Google Scholar] [CrossRef]
- de Melo, I.G.; Tavares, V.; Pereira, D.; Medeiros, R. Contribution of Endothelial Dysfunction to Cancer Susceptibility and Progression: A Comprehensive Narrative Review on the Genetic Risk Component. Curr. Issues Mol. Biol. 2024, 46, 4845–4873. [Google Scholar] [CrossRef]
- Sun, H.J.; Wu, Z.Y.; Nie, X.W.; Bian, J.S. Role of Endothelial Dysfunction in Cardiovascular Diseases: The Link Between Inflammation and Hydrogen Sulfide. Front. Pharmacol. 2019, 10, 01568. [Google Scholar] [CrossRef]
- Castellon, X.; Bogdanova, V. Chronic Inflammatory Diseases and Endothelial Dysfunction. Aging Dis. 2016, 7, 81. [Google Scholar] [CrossRef]
- Martínez-Reyes, I.; Chandel, N.S. Mitochondrial TCA Cycle Metabolites Control Physiology and Disease. Nat. Commun. 2020, 11, 102. [Google Scholar] [CrossRef] [PubMed]
- Choi, I.; Son, H.; Baek, J.H. Tricarboxylic Acid (TCA) Cycle Intermediates: Regulators of Immune Responses. Life 2021, 11, 69. [Google Scholar] [CrossRef] [PubMed]
- Reddy, A.; Winther, S.; Tran, N.; Xiao, H.; Jakob, J.; Garrity, R.; Smith, A.; Ordonez, M.; Laznik-Bogoslavski, D.; Rothstein, J.D.; et al. Monocarboxylate Transporters Facilitate Succinate Uptake into Brown Adipocytes. Nat. Metab. 2024, 6, 567–577. [Google Scholar] [CrossRef] [PubMed]
- Gudgeon, N.; Munford, H.; Bishop, E.L.; Hill, J.; Fulton-Ward, T.; Bending, D.; Roberts, J.; Tennant, D.A.; Dimeloe, S. Succinate Uptake by T Cells Suppresses Their Effector Function via Inhibition of Mitochondrial Glucose Oxidation. Cell Rep. 2022, 40, 111193. [Google Scholar] [CrossRef]
- Murphy, M.P. How Mitochondria Produce Reactive Oxygen Species. Biochem. J. 2009, 417, 1–13. [Google Scholar] [CrossRef]
- Losman, J.A.; Koivunen, P.; Kaelin, W.G. 2-Oxoglutarate-Dependent Dioxygenases in Cancer. Nat. Rev. Cancer 2020, 20, 710–726. [Google Scholar] [CrossRef]
- Li, Y.; Liu, Y.; Wang, C.; Xia, W.R.; Zheng, J.Y.; Yang, J.; Liu, B.; Liu, J.Q.; Liu, L.F. Succinate Induces Synovial Angiogenesis in Rheumatoid Arthritis through Metabolic Remodeling and HIF-1α/VEGF Axis. Free Radic. Biol. Med. 2018, 126, 1–14. [Google Scholar] [CrossRef]
- Tannahill, G.M.; Curtis, A.M.; Adamik, J.; Palsson-Mcdermott, E.M.; McGettrick, A.F.; Goel, G.; Frezza, C.; Bernard, N.J.; Kelly, B.; Foley, N.H.; et al. Succinate Is an Inflammatory Signal That Induces IL-1β through HIF-1α. Nature 2013, 496, 238–242. [Google Scholar] [CrossRef]
- Weber, A.; Klocker, H.; Oberacher, H.; Gnaiger, E.; Neuwirt, H.; Sampson, N.; Eder, I.E. Succinate Accumulation Is Associated with a Shift of Mitochondrial Respiratory Control and HIF-1α Upregulation in PTEN Negative Prostate Cancer Cells. Int. J. Mol. Sci. 2018, 19, 2129. [Google Scholar] [CrossRef]
- He, W.; Miao, F.J.P.; Lin, D.C.H.; Schwandner, R.T.; Wang, Z.; Gao, J.; Chen, J.L.; Tian, H.; Ling, L. Citric Acid Cycle Intermediates as Ligands for Orphan G-Protein-Coupled Receptors. Nature 2004, 429, 188–193. [Google Scholar] [CrossRef]
- Wang, L.; Zhang, Y.; Kiprowska, M.; Guo, Y.; Yamamoto, K.; Li, X. Diethyl Succinate Modulates Microglial Polarization and Activation by Reducing Mitochondrial Fission and Cellular ROS. Metabolites 2021, 11, 854. [Google Scholar] [CrossRef] [PubMed]
- Littlewood-Evans, A.; Sarret, S.; Apfel, V.; Loesle, P.; Dawson, J.; Zhang, J.; Muller, A.; Tigani, B.; Kneuer, R.; Patel, S.; et al. GPR91 Senses Extracellular Succinate Released from Inflammatory Macrophages and Exacerbates Rheumatoid Arthritis. J. Exp. Med. 2016, 213, 1655–1662. [Google Scholar] [CrossRef] [PubMed]
- Atallah, R.; Gindlhuber, J.; Platzer, W.; Bärnthaler, T.; Tatzl, E.; Toller, W.; Strutz, J.; Rittchen, S.; Luschnig, P.; Birner-gruenberger, R.; et al. SUCNR1 Is Expressed in Human Placenta and Mediates Angiogenesis: Significance in Gestational Diabetes. Int. J. Mol. Sci. 2021, 22, 12048. [Google Scholar] [CrossRef] [PubMed]
- Schindelin, J.; Arganda-Carreras, I.; Frise, E.; Kaynig, V.; Longair, M.; Pietzsch, T.; Preibisch, S.; Rueden, C.; Saalfeld, S.; Schmid, B.; et al. Fiji: An Open-Source Platform for Biological-Image Analysis. Nat. Methods 2012, 9, 676–682. [Google Scholar] [CrossRef]
- Moujalled, D.M.; Brown, F.C.; Chua, C.C.; Dengler, M.A.; Pomilio, G.; Anstee, N.S.; Litalien, V.; Thompson, E.; Morley, T.; MacRaild, S.; et al. Acquired Mutations in BAX Confer Resistance to BH3-Mimetic Therapy in Acute Myeloid Leukemia. Blood 2023, 141, 634–644. [Google Scholar] [CrossRef]
- Ulcar, R.; Peskar, B.A.; Schuligoi, R.; Heinemann, A.; Kessler, H.H.; Santner, B.I.; Amann, R. Cyclooxygenase Inhibition in Human Monocytes Increases Endotoxin-Induced TNFα without Affecting Cyclooxygenase-2 Expression. Eur. J. Pharmacol. 2004, 501, 9–17. [Google Scholar] [CrossRef]
- Matlac, D.M.; Hadrava Vanova, K.; Bechmann, N.; Richter, S.; Folberth, J.; Ghayee, H.K.; Ge, G.B.; Abunimer, L.; Wesley, R.; Aherrahrou, R.; et al. Succinate Mediates Tumorigenic Effects via Succinate Receptor 1: Potential for New Targeted Treatment Strategies in Succinate Dehydrogenase Deficient Paragangliomas. Front. Endocrinol. 2021, 12, 129. [Google Scholar] [CrossRef]
- Mu, X.; Zhao, T.; Xu, C.; Shi, W.; Geng, B.; Shen, J.; Zhang, C.; Pan, J.; Yang, J.; Hu, S.; et al. Oncometabolite Succinate Promotes Angiogenesis by Upregulating VEGF Expression through GPR91-Mediated STAT3 and ERK Activation. Oncotarget 2017, 8, 13174–13185. [Google Scholar] [CrossRef]
- Osuna-Prieto, F.J.; Martinez-Tellez, B.; Ortiz-Alvarez, L.; Di, X.; Jurado-Fasoli, L.; Xu, H.; Ceperuelo-Mallafré, V.; Núñez-Roa, C.; Kohler, I.; Segura-Carretero, A.; et al. Elevated Plasma Succinate Levels Are Linked to Higher Cardiovascular Disease Risk Factors in Young Adults. Cardiovasc. Diabetol. 2021, 20, 151. [Google Scholar] [CrossRef]
- Zacharias, N.M.; Chan, H.R.; Sailasuta, N.; Ross, B.D.; Bhattacharya, P. Real Time Molecular Imaging of TCA Cycle Metabolism in Vivo By Hyperpolarized 1-13C Diethyl Succinate. J. Am. Chem. Soc. 2012, 134, 934. [Google Scholar] [CrossRef]
- Selak, M.A.; Armour, S.M.; MacKenzie, E.D.; Boulahbel, H.; Watson, D.G.; Mansfield, K.D.; Pan, Y.; Simon, M.C.; Thompson, C.B.; Gottlieb, E. Succinate Links TCA Cycle Dysfunction to Oncogenesis by Inhibiting HIF-α Prolyl Hydroxylase. Cancer Cell 2005, 7, 77–85. [Google Scholar] [CrossRef] [PubMed]
- Mills, E.L.; Kelly, B.; Logan, A.; Costa, A.S.H.; Varma, M.; Bryant, C.E.; Tourlomousis, P.; Däbritz, J.H.M.; Gottlieb, E.; Latorre, I.; et al. Succinate Dehydrogenase Supports Metabolic Repurposing of Mitochondria to Drive Inflammatory Macrophages. Cell 2016, 167, 457–470.e13. [Google Scholar] [CrossRef] [PubMed]
- Peters, K.; Kamp, G.; Berz, A.; Unger, R.E.; Barth, S.; Salamon, A.; Rychly, J.; Kirkpatrick, C.J. Changes in Human Endothelial Cell Energy Metabolic Capacities during in Vitro Cultivation. The Role of “Aerobic Glycolysis” and Proliferation. Cell Physiol. Biochem. 2009, 24, 483–492. [Google Scholar] [CrossRef] [PubMed]
- Sun, Y.; Liu, W.Z.; Liu, T.; Feng, X.; Yang, N.; Zhou, H.F. Signaling Pathway of MAPK/ERK in Cell Proliferation, Differentiation, Migration, Senescence and Apoptosis. J. Recept. Signal Transduct. 2015, 35, 600–604. [Google Scholar] [CrossRef]
- Zachary, I. VEGF Signalling: Integration and Multi-Tasking in Endothelial Cell Biology. Biochem. Soc. Trans. 2003, 31, 1171–1177. [Google Scholar] [CrossRef]
- Shao, Y.; Mann, J.M.; Chen, W.; Fu, J. Global Architecture of the F-Actin Cytoskeleton Regulates Cell Shape-Dependent Endothelial Mechanotransduction. Integr. Biol. 2014, 6, 300–311. [Google Scholar] [CrossRef]
- Wu, M.H.; Yuan, S.Y.; Granger, H.J. The Protein Kinase MEK1/2 Mediate Vascular Endothelial Growth Factor- and Histamine-Induced Hyperpermeability in Porcine Coronary Venules. J. Physiol. 2004, 563, 95. [Google Scholar] [CrossRef]
- Caughey, G.E.; Cleland, L.G.; Penglis, P.S.; Gamble, J.R.; James, M.J. Roles of Cyclooxygenase (COX)-1 and COX-2 in Prostanoid Production by Human Endothelial Cells: Selective up-Regulation of Prostacyclin Synthesis by COX-2. J. Immunol. 2001, 167, 2831–2838. [Google Scholar] [CrossRef]
- Birukova, A.A.; Zagranichnaya, T.; Fu, P.; Alekseeva, E.; Chen, W.; Jacobson, J.R.; Birukov, K.G. Prostaglandins PGE2 and PGI2 Promote Endothelial Barrier Enhancement via PKA- and Epac1/Rap1-Dependent Rac Activation. Exp. Cell Res. 2007, 313, 2504. [Google Scholar] [CrossRef]
- Kaur, J.; Sanyal, S.N. Diclofenac, a Selective COX-2 Inhibitor, Inhibits DMH-Induced Colon Tumorigenesis through Suppression of MCP-1, MIP-1α and VEGF. Mol. Carcinog. 2011, 50, 707–718. [Google Scholar] [CrossRef]
- Dormond, O.; Bezzi, M.; Mariotti, A.; Rüegg, C. Prostaglandin E2 Promotes Integrin AVβ3-Dependent Endothelial Cell Adhesion, Rac-Activation, and Spreading through CAMP/PKA-Dependent Signaling. J. Biol. Chem. 2002, 277, 45838–45846. [Google Scholar] [CrossRef] [PubMed]
- Namkoong, S.; Lee, S.J.; Kim, C.K.; Kim, Y.M.; Chung, H.T.; Lee, H.; Han, J.A.; Ha, K.S.; Kwon, Y.G.; Kim, Y.M. Prostaglandin E2 Stimulates Angiogenesis by Activating the Nitric Oxide/CGMP Pathway in Human Umbilical Vein Endothelial Cells. Exp. Mol. Med. 2005, 37, 588–600. [Google Scholar] [CrossRef] [PubMed]
- Gęgotek, A.; Skrzydlewska, E. Ascorbic Acid as Antioxidant. Vitam. Horm. 2023, 121, 247–270. [Google Scholar] [CrossRef] [PubMed]
- Chouchani, E.T.; Pell, V.R.; Gaude, E.; Aksentijević, D.; Sundier, S.Y.; Robb, E.L.; Logan, A.; Nadtochiy, S.M.; Ord, E.N.J.; Smith, A.C.; et al. Ischaemic Accumulation of Succinate Controls Reperfusion Injury through Mitochondrial ROS. Nature 2014, 515, 431–435. [Google Scholar] [CrossRef] [PubMed]
- Correa, P.R.A.V.; Kruglov, E.A.; Thompson, M.; Leite, M.F.; Dranoff, J.A.; Nathanson, M.H. Succinate Is a Paracrine Signal for Liver Damage. J. Hepatol. 2007, 47, 262–269. [Google Scholar] [CrossRef]
- Albrecht, W. Which Concentrations Are Optimal for in Vitro Testing? EXCLI J. 2020, 19, 1172. [Google Scholar] [CrossRef]
- Czabotar, P.E.; Lessene, G.; Strasser, A.; Adams, J.M. Control of Apoptosis by the BCL-2 Protein Family: Implications for Physiology and Therapy. Nat. Rev. Mol. Cell Biol. 2013, 15, 49–63. [Google Scholar] [CrossRef]
- Ghobrial, I.M.; Witzig, T.E.; Adjei, A.A. Targeting Apoptosis Pathways in Cancer Therapy. CA Cancer J. Clin. 2005, 55, 178–194. [Google Scholar] [CrossRef]
- Elmore, S. Apoptosis: A Review of Programmed Cell Death. Toxicol. Pathol. 2007, 35, 495. [Google Scholar] [CrossRef]
- Vitale, I.; Pietrocola, F.; Guilbaud, E.; Aaronson, S.A.; Abrams, J.M.; Adam, D.; Agostini, M.; Agostinis, P.; Alnemri, E.S.; Altucci, L.; et al. Apoptotic Cell Death in Disease—Current Understanding of the NCCD 2023. Cell Death Differ. 2023, 30, 1097–1154. [Google Scholar] [CrossRef]
- Swiderska, A.; Coney, A.M.; Alzahrani, A.A.; Aldossary, H.S.; Batis, N.; Ray, C.J.; Kumar, P.; Holmes, A.P. Mitochondrial Succinate Metabolism and Reactive Oxygen Species Are Important but Not Essential for Eliciting Carotid Body and Ventilatory Responses to Hypoxia in the Rat. Antioxidants 2021, 10, 840. [Google Scholar] [CrossRef] [PubMed]
- Aghajanian, A.; Wittchen, E.S.; Allingham, M.J.; Garrett, T.A.; Burridge, K. Endothelial Cell Junctions and the Regulation of Vascular Permeability and Leukocyte Transmigration. J. Thromb. Haemost. 2008, 6, 1453–1460. [Google Scholar] [CrossRef] [PubMed]
- Abdullah, S.; Ghio, M.; Cotton-Betteridge, A.; Vinjamuri, A.; Drury, R.; Packer, J.; Aras, O.; Friedman, J.; Karim, M.; Engelhardt, D.; et al. Succinate Metabolism and Membrane Reorganization Drives the Endotheliopathy and Coagulopathy of Traumatic Hemorrhage. Sci. Adv. 2023, 9, 6600. [Google Scholar] [CrossRef] [PubMed]
- Monaghan-Benson, E.; Burridge, K. The Regulation of Vascular Endothelial Growth Factor-Induced Microvascular Permeability Requires Rac and Reactive Oxygen Species. J. Biol. Chem. 2009, 284, 25602–25611. [Google Scholar] [CrossRef]
- Zhou, X.; Wen, K.; Yuan, D.; Ai, L.; He, P. Calcium Influx-Dependent Differential Actions of Superoxide and Hydrogen Peroxide on Microvessel Permeability. Am. J. Physiol. Heart Circ. Physiol. 2009, 296, 1096–1107. [Google Scholar] [CrossRef][Green Version]
- Koziel, A.; Jarmuszkiewicz, W. Hypoxia and Aerobic Metabolism Adaptations of Human Endothelial Cells. Pflug. Arch. 2017, 469, 815. [Google Scholar] [CrossRef]
- Ricard, N.; Scott, R.P.; Booth, C.J.; Velazquez, H.; Cilfone, N.A.; Baylon, J.L.; Gulcher, J.R.; Quaggin, S.E.; Chittenden, T.W.; Simons, M. Endothelial ERK1/2 Signaling Maintains Integrity of the Quiescent Endothelium. J. Exp. Med. 2019, 216, 1874. [Google Scholar] [CrossRef]
- Verin, A.D.; Liu, F.; Bogatcheva, N.; Borbiev, T.; Hershenson, M.B.; Wang, P.; Garcia, J.G.N. Role of Ras-Dependent ERK Activation in Phorbol Ester-Induced Endothelial Cell Barrier Dysfunction. Am. J. Physiol. Lung Cell. Mol. Physiol. 2000, 279, L360–L370. [Google Scholar] [CrossRef]
- Nwariaku, F.E.; Chang, J.; Zhu, X.; Liu, Z.; Duffy, S.L.; Halaihel, N.H.; Terada, L.; Turnage, R.H. The Role of P38 Map Kinase in Tumor Necrosis Factor-Induced Redistribution of Vascular Endothelial Cadherin and Increased Endothelial Permeability. Shock 2002, 18, 82–85. [Google Scholar] [CrossRef]
- Lu, Y.T.; Li, L.Z.; Yang, Y.L.; Yin, X.; Liu, Q.; Zhang, L.; Liu, K.; Liu, B.; Li, J.; Qi, L.W. Succinate Induces Aberrant Mitochondrial Fission in Cardiomyocytes through GPR91 Signaling. Cell Death Dis. 2018, 9, 672. [Google Scholar] [CrossRef]
- Pu, M.; Zhang, J.; Zeng, Y.; Hong, F.; Qi, W.; Yang, X.; Gao, G.; Zhou, T. Succinate-SUCNR1 Induces Renal Tubular Cell Apoptosis. Am. J. Physiol. Cell Physiol. 2023, 324, C467–C476. [Google Scholar] [CrossRef] [PubMed]
- Mills, E.L.; Harmon, C.; Jedrychowski, M.P.; Xiao, H.; Garrity, R.; Tran, N.V.; Bradshaw, G.A.; Fu, A.; Szpyt, J.; Reddy, A.; et al. UCP1 Governs Liver Extracellular Succinate and Inflammatory Pathogenesis. Nat. Metab. 2021, 3, 604–617. [Google Scholar] [CrossRef] [PubMed]
- Russell-Puleri, S.; dela Paz, N.G.; Adams, D.; Chattopadhyay, M.; Cancel, L.; Ebong, E.; Orr, A.W.; Frangos, J.A.; Tarbell, J.M. Fluid Shear Stress Induces Upregulation of COX-2 and PGI2 Release in Endothelial Cells via a Pathway Involving PECAM-1, PI3K, FAK, and P38. Am. J. Physiol. Heart Circ. Physiol. 2017, 312, H485–H500. [Google Scholar] [CrossRef] [PubMed]
- Schmedtje, J.F.; Ji, Y.S.; Liu, W.L.; DuBois, R.N.; Runge, M.S. Hypoxia Induces Cyclooxygenase-2 via the NF-ΚB P65 Transcription Factor in Human Vascular Endothelial Cells. J. Biol. Chem. 1997, 272, 601–608. [Google Scholar] [CrossRef]
- Jones, D.A.; Carlton, D.P.; McIntyre, T.M.; Zimmerman, G.A.; Prescott, S.M. Molecular Cloning of Human Prostaglandin Endoperoxide Synthase Type II and Demonstration of Expression in Response to Cytokines. J. Biol. Chem. 1993, 268, 9049–9054. [Google Scholar] [CrossRef]
- Eligini, S.; Songia, P.; Cavalca, V.; Crisci, M.; Tremoli, E.; Colli, S. Cytoskeletal Architecture Regulates Cyclooxygenase-2 in Human Endothelial Cells: Autocrine Modulation by Prostacyclin. J. Cell. Physiol. 2012, 227, 3847–3856. [Google Scholar] [CrossRef]
- Cosentino, F.; Eto, M.; De Paolis, P.; Van der Loo, B.V.; Bachschmid, M.; Ullrich, V.; Kouroedov, A.; Gatti, C.D.; Joch, H.; Volpe, M.; et al. High Glucose Causes Upregulation of Cyclooxygenase-2 and Alters Prostanoid Profile in Human Endothelial Cells. Circulation 2003, 107, 1017–1023. [Google Scholar] [CrossRef]
- Lu, Y.; Wahl, L.M. Oxidative Stress Augments the Production of Matrix Metalloproteinase-1, Cyclooxygenase-2, and Prostaglandin E2 through Enhancement of NF-ΚB Activity in Lipopolysaccharide-Activated Human Primary Monocytes. J. Immunol. 2005, 175, 5423–5429. [Google Scholar] [CrossRef]
- Shi, Z.; Chen, Y.; Pei, Y.; Long, Y.; Liu, C.; Cao, J.; Chen, P. The Role of Cyclooxygenase-2 in the Protection against Apoptosis in Vascular Endothelial Cells Induced by Cigarette Smoking. J. Thorac. Dis. 2017, 9, 30–41. [Google Scholar] [CrossRef]
- Sawyer, S.J.; Norvell, S.M.; Ponik, S.M.; Pavalko, F.M. Regulation of PGE2 and PGI2 Release from Human Umbilical Vein Endothelial Cells by Actin Cytoskeleton. Am. J. Physiol. Cell Physiol. 2001, 281, C1038–C1045. [Google Scholar] [CrossRef]
- Rittchen, S.; Rohrer, K.; Platzer, W.; Knuplez, E.; Bärnthaler, T.; Marsh, L.M.; Atallah, R.; Sinn, K.; Klepetko, W.; Sharma, N.; et al. Prostaglandin D2 Strengthens Human Endothelial Barrier by Activation of E-Type Receptor 4. Biochem. Pharmacol. 2020, 182, 114277. [Google Scholar] [CrossRef] [PubMed]
- Konya, V.; Üllen, A.; Kampitsch, N.; Theiler, A.; Philipose, S.; Parzmair, G.P.; Marsche, G.; Peskar, B.A.; Schuligoi, R.; Sattler, W.; et al. Endothelial E-Type Prostanoid 4 Receptors Promote Barrier Function and Inhibit Neutrophil Trafficking. J. Allergy Clin. Immunol. 2013, 131, 532–540.e1-2. [Google Scholar] [CrossRef] [PubMed]
- Koivunen, P.; Hirsilä, M.; Remes, A.M.; Hassinen, I.E.; Kivirikko, K.I.; Myllyharju, J. Inhibition of Hypoxia-Inducible Factor (HIF) Hydroxylases by Citric Acid Cycle Intermediates Possible Links Between Cell Metabolism and Stabilization of hif. J. Biol. Chem. 2006, 282, 4524–4532. [Google Scholar] [CrossRef] [PubMed]
- Zhitkovich, A. Nuclear and Cytoplasmic Functions of Vitamin C. Chem. Res. Toxicol. 2020, 33, 2515–2526. [Google Scholar] [CrossRef]
- Fisher, B.J.; Kraskauskas, D.; Martin, E.J.; Farkas, D.; Wegelin, J.A.; Brophy, D.; Ward, K.R.; Voelkel, N.F.; Fowler, A.A.; Natarajan, R. Mechanisms of Attenuation of Abdominal Sepsis Induced Acute Lung Injury by Ascorbic Acid. Am. J. Physiol. Lung Cell. Mol. Physiol. 2012, 303, 20–32. [Google Scholar] [CrossRef]
- Utoguchi, N.; Ikeda, K.; Saeki, K.; Oka, N.; Mizuguchi, H.; Kubo, K.; Nakagawa, S.; Mayumi, T. Ascorbic Acid Stimulates Barrier Function of Cultured Endothelial Cell Monolayer. J. Cell Physiol. 1995, 163, 393–399. [Google Scholar] [CrossRef]
- Ulker, E.; Parker, W.H.; Raj, A.; Qu, Z.; Chao; May, J.M. Ascorbic Acid Prevents VEGF-Induced Increases in Endothelial Barrier Permeability. Mol. Cell Biochem. 2016, 412, 73. [Google Scholar] [CrossRef]
- Kuck, J.L.; Bastarache, J.A.; Shaver, C.M.; Fessel, J.P.; Dikalov, S.I.; May, J.M.; Ware, L.B. Ascorbic Acid Attenuates Endothelial Permeability Triggered by Cell-Free Hemoglobin. Biochem. Biophys. Res. Commun. 2018, 495, 433–437. [Google Scholar] [CrossRef]
- May, J.M.; Qu, Z.C. Ascorbic Acid Prevents Increased Endothelial Permeability Caused by Oxidized Low Density Lipoprotein. Free Radic. Res. 2010, 44, 1359. [Google Scholar] [CrossRef]
- Parker, W.H.; Qu, Z.C.; May, J.M. Intracellular Sscorbate Prevents Endothelial Barrier Permeabilization by Thrombin. J. Biol. Chem. 2015, 290, 21486–21497. [Google Scholar] [CrossRef]
- Padayatty, S.J.; Levine, M. Vitamin C Physiology: The Known and the Unknown And. Oral Dis. 2016, 22, 463. [Google Scholar] [CrossRef]






Disclaimer/Publisher’s Note: The statements, opinions and data contained in all publications are solely those of the individual author(s) and contributor(s) and not of MDPI and/or the editor(s). MDPI and/or the editor(s) disclaim responsibility for any injury to people or property resulting from any ideas, methods, instructions or products referred to in the content. |
© 2024 by the authors. Licensee MDPI, Basel, Switzerland. This article is an open access article distributed under the terms and conditions of the Creative Commons Attribution (CC BY) license (https://creativecommons.org/licenses/by/4.0/).
Share and Cite
Atallah, R.; Gindlhuber, J.; Platzer, W.; Rajesh, R.; Heinemann, A. Succinate Regulates Endothelial Mitochondrial Function and Barrier Integrity. Antioxidants 2024, 13, 1579. https://doi.org/10.3390/antiox13121579
Atallah R, Gindlhuber J, Platzer W, Rajesh R, Heinemann A. Succinate Regulates Endothelial Mitochondrial Function and Barrier Integrity. Antioxidants. 2024; 13(12):1579. https://doi.org/10.3390/antiox13121579
Chicago/Turabian StyleAtallah, Reham, Juergen Gindlhuber, Wolfgang Platzer, Rishi Rajesh, and Akos Heinemann. 2024. "Succinate Regulates Endothelial Mitochondrial Function and Barrier Integrity" Antioxidants 13, no. 12: 1579. https://doi.org/10.3390/antiox13121579
APA StyleAtallah, R., Gindlhuber, J., Platzer, W., Rajesh, R., & Heinemann, A. (2024). Succinate Regulates Endothelial Mitochondrial Function and Barrier Integrity. Antioxidants, 13(12), 1579. https://doi.org/10.3390/antiox13121579

